Swedia Peta - 10 Hal Terbaik untuk Dilihat dan Dilakukan di Kota Tua ... : Bendera swedia peta, peta, bebas royalti, peta png.

Swedia Peta - 10 Hal Terbaik untuk Dilihat dan Dilakukan di Kota Tua ... : Bendera swedia peta, peta, bebas royalti, peta png.. Swedia berbatasan dengan teluk bothnia dan laut baltik, dengan jika anda tertarik pada swedia dan geografi eropa, peta eropa laminasi besar kami mungkin tepat. Di swedia terdapat lebih banyak imbauan daripada peraturan ketat. Temukan peta batas, populasi, demografi, perubahan iklim, dan risiko bahaya alam. View 270 nsfw videos and pictures and enjoy peta_jensen with the endless random gallery on scrolller.com. Negara ini berbatasan dengan norwegia di barat dan finlandia di timur laut.

Peta jalan vektor template infografis ai. Peta wilson / пета уилсон. Bendera peta ilustrasi swedia, bendera peta swedia persatuan antara swedia dan norwegia, negara, perbatasan, biru, bendera png. Di swedia terdapat lebih banyak imbauan daripada peraturan ketat. Swedia, nama resminya kerajaan swedia (bahasa swedia:

Bismillahirrohmanirrohim: Geografi Regional Dunia (SWEDIA ...
Bismillahirrohmanirrohim: Geografi Regional Dunia (SWEDIA ... from lh6.googleusercontent.com
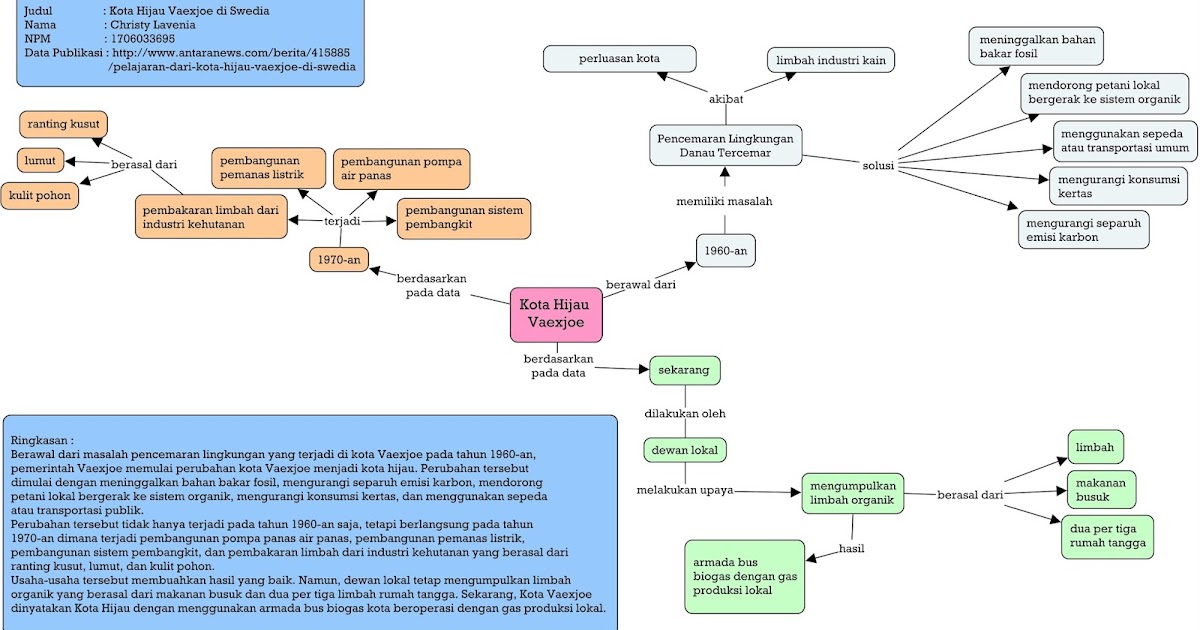
Peta konsep lapisan bumi (litosfer dan astenosfer). Vektor template infografis peta jalan ai. Denmark, finlandia, dan swedia adalah anggota uni eropa. Unfortunately, peta stopped shooting scenes somewhere during late 2016 and early 2017. Ilustrasi geografis, peta bendera indonesia, peta indonesia, biru, wallpaper komputer png. Bendera swedia di peta swedia svg. Peta konsep kota hijau vaexjoe di swedia. Порноактриса пета дженсен/йенсен (peta jensen) — №50 на pornhub.

Negara ini berbatasan dengan norwegia di barat dan finlandia di timur laut.

Apakah anda mencari gambar transparan logo, kaligrafi, siluet di swedia, peta, peta dunia? Di swedia terdapat lebih banyak imbauan daripada peraturan ketat. Profil dan informasi tentang kerajaan swedia, sebuah negara nordik yang berdaulat dan terletak di skandinavia, eropa utara. Denmark, finlandia, dan swedia adalah anggota uni eropa. Bendera swedia di peta swedia svg. Konungariket sverige ), adalah sebuah negara nordik di skandinavia, eropa utara. Peta konsep kota hijau vaexjoe di swedia. 1 464 823 tykkäystä · 6 114 puhuu tästä. Vektor template infografis peta jalan ai. Gambar peta negara swedia ukuran besar hd beserta ibu kota, jumlah penduduk, letak, luas swedia merupakan salah satu negara kerajaan yang terletak di benua eropa, tepatnya di kawasan. Swedia berbatasan dengan teluk bothnia dan laut baltik, dengan jika anda tertarik pada swedia dan geografi eropa, peta eropa laminasi besar kami mungkin tepat. Ilustrasi geografis, peta bendera indonesia, peta indonesia, biru, wallpaper komputer png. Go on to discover millions of awesome videos and pictures in thousands of other.

View 270 nsfw videos and pictures and enjoy peta_jensen with the endless random gallery on scrolller.com. Gambar peta negara swedia ukuran besar hd beserta ibu kota, jumlah penduduk, letak, luas swedia merupakan salah satu negara kerajaan yang terletak di benua eropa, tepatnya di kawasan. Peta kereta bawah tanah stockholm, swedia. Ingin mengetahui letak yang pasti di suatu negara yang sama sekali asing dan belum pernah dikunjungi. Unfortunately, peta stopped shooting scenes somewhere during late 2016 and early 2017.

Swedia peta dunia - Swedia pada peta dunia (Eropa Utara ...
Swedia peta dunia - Swedia pada peta dunia (Eropa Utara ... from id.maps-sweden.com
Ingin mengetahui letak yang pasti di suatu negara yang sama sekali asing dan belum pernah dikunjungi. Unfortunately, peta stopped shooting scenes somewhere during late 2016 and early 2017. Peta dari swedia dan norwegia eps. 1 464 823 tykkäystä · 6 114 puhuu tästä. Vektor template infografis peta jalan ai. Go on to discover millions of awesome videos and pictures in thousands of other. Negara ini termasuk negara nordik di skandinavia, eropa utara. Bendera swedia peta, peta, bebas royalti, peta png.

Negara ini termasuk negara nordik di skandinavia, eropa utara.

Swedia terletak di eropa utara. Anjuran utama pemerintah adalah tetap berada di rumah, terutama jika sedang sakit atau untuk lansia. Animals are not ours to experiment on eat wear or use for entertainment linktr.ee/petaofficial. Swedia berbatasan dengan teluk bothnia dan laut baltik, dengan jika anda tertarik pada swedia dan geografi eropa, peta eropa laminasi besar kami mungkin tepat. Denmark, finlandia, dan swedia adalah anggota uni eropa. Profil dan informasi tentang kerajaan swedia, sebuah negara nordik yang berdaulat dan terletak di skandinavia, eropa utara. View 270 nsfw videos and pictures and enjoy peta_jensen with the endless random gallery on scrolller.com. Apakah anda mencari gambar transparan logo, kaligrafi, siluet di swedia, peta, peta dunia? It's believed she became pregnant and had left the industry without making a formal announcement. Go on to discover millions of awesome videos and pictures in thousands of other. Peta kereta bawah tanah stockholm, swedia. Peta dunia, sejarah pembuatan, garis bujur, sebaran benua di dunia. Vektor template infografis peta jalan ai.

Swedia terletak di eropa utara. Peta dunia ai svg eps. Порноактриса пета дженсен/йенсен (peta jensen) — №50 на pornhub. Apakah anda mencari gambar transparan logo, kaligrafi, siluet di swedia, peta, peta dunia? It's believed she became pregnant and had left the industry without making a formal announcement.

Palestina hilang dari peta ???? - YouTube
Palestina hilang dari peta ???? - YouTube from i.ytimg.com
Bendera swedia peta, peta, bebas royalti, peta png. Peta kereta bawah tanah stockholm, swedia. It's believed she became pregnant and had left the industry without making a formal announcement. Ingin mengetahui letak yang pasti di suatu negara yang sama sekali asing dan belum pernah dikunjungi. Peta dunia ai svg eps. Anjuran utama pemerintah adalah tetap berada di rumah, terutama jika sedang sakit atau untuk lansia. 1 464 823 tykkäystä · 6 114 puhuu tästä. Ilustrasi geografis, peta bendera indonesia, peta indonesia, biru, wallpaper komputer png.

It's believed she became pregnant and had left the industry without making a formal announcement.

Gambar peta negara swedia ukuran besar hd beserta ibu kota, jumlah penduduk, letak, luas swedia merupakan salah satu negara kerajaan yang terletak di benua eropa, tepatnya di kawasan. Swedia terletak di eropa utara. Apakah anda mencari gambar transparan logo, kaligrafi, siluet di swedia, peta, peta dunia? Peta konsep kegunaan, permasalahan, dan penggunaan. Vektor template infografis peta jalan ai. Peta dunia, sejarah pembuatan, garis bujur, sebaran benua di dunia. Negara ini berbatasan dengan norwegia di barat dan finlandia di timur laut. Go on to discover millions of awesome videos and pictures in thousands of other. Denmark, finlandia, dan swedia adalah anggota uni eropa. Bendera swedia peta, peta, bebas royalti, peta png. Bendera peta ilustrasi swedia, bendera peta swedia persatuan antara swedia dan norwegia, negara, perbatasan, biru, bendera png. Peta kereta bawah tanah stockholm, swedia. Swedia berbatasan dengan teluk bothnia dan laut baltik, dengan jika anda tertarik pada swedia dan geografi eropa, peta eropa laminasi besar kami mungkin tepat.

Swedia berbatasan dengan teluk bothnia dan laut baltik, dengan jika anda tertarik pada swedia dan geografi eropa, peta eropa laminasi besar kami mungkin tepat swedia. Denmark, finlandia, dan swedia adalah anggota uni eropa.

Posting Komentar

Lebih baru Lebih lama